新疆艺术学院

211 | 985 | 双一流 | 艺术
新疆维吾尔自治区 本科 省重点 公办

9951

传承创新、德艺双馨

0991-2554104

http://www.xjart.edu.cn/

图片

新疆艺术学院2018年普通本科(含大专)招生简章

2022-06-21 19:41:40      分享至:

  新疆艺术学院位于享有“歌舞之乡”和“丹青之乡”美誉的新疆维吾尔自治区首府——乌鲁木齐市,是教育部确定的30所独立设置的本科艺术院校,是全国七所省(区)属综合性艺术院校之一,也是西北地区唯一的地方特点显著、民族特色浓郁、人才培养特色鲜明的综合性高等艺术学府。学院目前拥有团结路东校区(本部)、西校区和金桥校区,校园占地总面积958亩。教学单位有音乐系、美术系、设计系、舞蹈系、戏剧影视系、传媒系、文化艺术系、语言文化系(预科部)、马克思主义学院(思想政治理论教研部)、成人继续教育学院、高等职业学院和附属中等艺术学校。有硕士研究生、普通本科、专科、中专等办学层次,各类在校生7128人。学院师资力量雄厚,现有教职员工627人,其中具有副教授职称以上97人,有2个自治区重点学科,4个一级学科硕士授权点,1个专业硕士授权点(6个研究领域、18个研究方向)。学院目前有艺术学、文学、管理学、教育学等 4 个学科门类;有音乐与舞蹈学、戏剧与影视学、新闻传播学、美术学、设计学、工商管理、公共管理、教育学等8个一级学科;普通本科设有30个专业,其中有2个自治区重点专业,有1个国家级特色专业建设点,1个自治区重点产业紧缺人才专业, 2个自治区级实验教学示范中心,普通专科设有2个专业。学院设有文化艺术发展研究中心、非物质文化遗产研究传承中心和其他7个“研究创作中心”(音乐、舞蹈、美术、设计、传媒、戏剧影视、文化艺术等),另有丝绸之路艺术研究所等3个艺术研究机构、4个艺术专业演出团、2个美术馆、91个校外实习实践基地等创新艺术人才培养平台。在2007年教育部本科教学工作水平评估中被评为优秀;2013年成为硕士学位授权单位。50多年来累计为国家培养各类艺术人才逾万名,就业率一直在90%左右,位居自治区普通高校前列。近年来,相继与美国、俄罗斯、韩国、日本、法国、泰国、哈萨克斯坦、吉尔吉斯斯坦、乌兹别克斯坦等国家及我国港澳台地区的多所大学和文化艺术单位建立了友好交流关系,同时,我院与中央音乐学院、中央美术学院、中国传媒大学建立了对口支援关系,并与全国6所综合性艺术高校及多所音乐、美术、舞蹈、戏剧院校保持定期交流与合作,为新疆乃至全国文化艺术事业发展繁荣做出了积极贡献。

  多年来,学院在教学与艺术实践方面取得了丰硕成果:在中国文化艺术政府奖——文华艺术院校奖,全国大学生艺术展,全国大学生校园戏剧节,中国国际动漫配音大赛,全国舞蹈大赛,全国声乐、美术、摄影大赛,全国少数民族器乐等赛事中获得多项大奖。涌现出了一批有影响力的师生代表。

  学院始终坚持全面贯彻党的教育方针,确立“以质量求生存,以特色求发展”的办学理念,以推进文化创新、服务经济社会发展需要和促进民族文化繁荣进步为己任,以教育教学出人才、艺术研究出成果、创作表演出精品、服务社会重示范,为繁荣自治区文化艺术事业、推进精神文明建设、扩大新疆的对外影响做出了积极贡献,已成为新疆文化艺术人才培养的主力军、“丝绸之路”文化传播使者和“天山脚下”艺术家的摇篮。

  一、培养目标及招生范围

  面向全国招生。培养德、智、体、美全面发展,适应经济社会发展需要的艺术创作、理论研究、表演、教学等专业艺术人才。

  二、报考条件及报名要求

  (一)报考条件

  1.符合教育部发布的普通高等学校2018年招生工作规定中的报名条件。

  2.按照教育部《关于做好2018年普通高等学校部分特殊类型招生工作的通知》精神,我院艺术类本科招生按照“独立设置本科艺术院校本科艺术类专业招生办法”执行。

  3.专业报考条件请具体查看专业备注。

  (二)报名要求

  1.报考普通本、专科艺术类专业的考生应持有所在省教育考试院(或省级招办)颁发的2018年普通高考艺术类测试准考证(艺考证),各省艺术类专业统考所涉及专业需持有相应专业省级测试合格证。各省统考所涉及专业未取得本科合格证者,校考成绩无效。

  2.我院2018年专业招生考试均采取网上报名方式,网上报名网址可登陆新疆艺术学院官网http://www.xjart.edu.cn,选择“招生就业”-“本专科生招生”-“校考网络报名平台”进行注册报名,或者直接登陆“艺术升”网络报名平台http://www.artstudent.cn进行注册报名。

  3.甘肃、湖南、湖北、河北、山东、江苏、安徽省教育考试院要求本省考生只能在其指定网站报名,此类情况遵照各省教育考试院要求执行。

  4.报考我院普通本科艺术类各专业的考生均须参加我院组织的专业考试,取得专业考试合格证后,参加全国普通高考。(舞蹈教育大专专业,外省考生需取得舞蹈类省级专业统考合格证,新疆籍考生需参加我院组织的舞蹈类专业考试)

  5.考生不允许跨系兼报专业,只允许在系内所涉及专业兼报(美术类,设计类按大类报名,在能兼顾考试的情况下,允许美术、设计类考生跨系兼报)。

  6.考生进行网上报名前,请务必认真阅读《新疆艺术学院2018年普通本科(含大专)招生简章》,了解报考信息及网上报名说明。未按要求报名,误填、错填报考信息或填报虚假信息,未完成网上缴费,未在规定时间内打印准考证者,将不能参加专业考试。

  三、报考时间、地点

  (一)采用我院“艺术升”网上报名系统报考的省份

  1. 新疆各考点报考时间、地点

    11.jpg

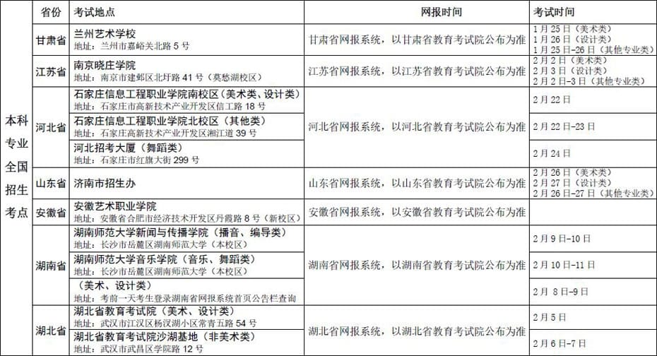
  2.内地各省报考时间、地点(我院艺术升网报系统)

22.jpg

  网上报名与缴费流程:

  1.考生登陆新疆艺术学院官网http://www.xjart.edu.cn,选择“招生就业”-“本专科生招生”-“校考网络报名平台”进行注册报名,或者直接登陆“艺术升”网络报名平台http://www.artstudent.cn进行注册报名。

  2.考生登录,填写考生基本信息。(凡不按简章要求报名、误填、错填网报信息、填报虚假信息者,将不能参加专业考试。)

  3.网上审核,上传身份证、艺考证等相关材料。各省艺术类专业统考涉及专业需上传相应专业统考合格证,统考未涉及专业需上传艺考证图片等(此功能由第三方服务公司收取技术服务费30元/生)

  4.报考专业及缴费(选择新疆艺术学院,再选择院校下设考点及专业进行报考,最后提交报考专业并缴费。)除校本部考点外,其它考点均采用初复试合并一试,费用一并收取。校本部考点取得复试资格的考生,请于复试前登录网络报名平台,选择复试缴费,完成复试缴费后,方可参加复试,如未缴费,成绩无效。)

  5.打印准考证(进入打印准考证菜单后先进行在线确认获取准考证号,确认取号成功后可打印准考证)。

  6.报考过程中,考生要仔细填写并认真核对个人信息,缴费成功后,不能更改和退费。

  (二)采用各省报名系统报考的省份

33.jpg


  四、本科层次各专业考试科目

44.jpg

  注:新疆民语言学生另预科一年

  1.凡报考我院作曲与作曲技术理论专业的考生,只能在我校本部考点参加考试;报考其余专业的考生,如生源地所在省份设有考点,则不允许跨省参加考试(含新疆考生);如所在省份未设考点,所有专业考生可前往四川考点参加考试(宁夏考生可前往甘肃考点报考),美术、设计和编导类专业还可前往陕西、广西考点参加考试,其余考点一律不接收外省考生考试。未按上述规定参加考试者,成绩视为无效。

  2.我院2018年音乐表演专业只招收以下所列种类,凡未列出的种类该年不接受报考,具体如下:

  (1)声乐类:美声唱法、民族唱法;

  (2)键盘类:钢琴、手风琴;

  (3)民乐类:二胡、琵琶、古筝、扬琴、竹笛、唢呐、热瓦普、低音热瓦普、艾捷克、中音艾捷克、弹拨尔、胡西塔尔、萨塔尔、手鼓、卡龙、冬不拉、马头琴、库姆孜、都塔尔;

  (4)管弦乐类:长笛、单簧管、双簧管、大管、萨克斯、小号、圆号、长号、大号、打击乐类、竖琴、小提琴、中提琴、大提琴、低音提琴;

  (5)现代音乐类:流行演唱、电吉他、电贝司、流行萨克斯、架子鼓、流行键盘、电子双排键;

  (6)特色专业方向:木卡姆演唱。

  3.新疆双语班考生参加专业考试均采用国家通用语言文字考试。

  4.具体考试流程根据各省考试院相关政策执行。

  五、艺术类本、专科专业录取方法

  1.本科各专业及同一专业不同方向,因考核内容和录取方法不同分为三类。所有本科专业(含方向)考生需取得我院承认的专业考试合格证,高考文化成绩达到我院相应专业录取最低控制分数线的前提下,按照不同专业(含方向)确定不同录取原则:

  第一类:达到上述前提后,按高考文化成绩,从高分到低分择优录取的专业有:美术学(美术史论)、音乐学(音乐史论)、舞蹈学(舞蹈史论)、广播电视编导、戏剧影视文学、摄影、影视摄影与制作。

  第二类:达到上述前提后,按专业成绩,从高分到低分择优录取的专业有:音乐表演、音乐学(木卡姆与麦西来甫研究)、表演、舞蹈表演、舞蹈学(舞蹈教育方向)、舞蹈学(群众舞蹈文化教育方向)、舞蹈编导。(注:音乐表演专业,按照专业小方向成绩择优录取)

  第三类:达到上述前提后,按照专业成绩与高考文化成绩各占50%比例的综合成绩,择优录取的专业有:动画、美术学(美术教育)、绘画、雕塑、视觉传达设计、环境设计、产品设计、服装与服饰设计、数字媒体艺术、音乐学(音乐教育)、作曲与作曲技术理论、录音艺术、艺术与科技、戏剧影视美术设计、播音与主持艺术。

  公式:综合分=专业成绩×系数×50%+文化课成绩×50%;系数=高考文化课满分/我院专业考试满分,(高考文化课满分以本省教育考试院规定高考满分为准);

  例:以高考满分750分为例,考生文化课满分为750分,我院专业考试满分为200分。系数=750/200=3.75;(高考成绩满分不为750分的以此类推)

  2.大专各专业考生在高考文化成绩达到省级艺术类大专录取最低控制分数线的前提下:视觉传播设计与制作专业考生需参加美术类省级统考,并取得专业统考合格证;舞蹈教育专业外省考生需参加舞蹈类省级统考,并取得专业统考合格证,新疆籍考生需参加我院组织的舞蹈类专业考试,并取得专业考试合格证;达到上述前提后,按照文化成绩从高到低择优录取。

  六、有关说明

  1.考生于2018年4月20日后,登录我院本科招生网查询专业考试成绩,并按系统提示,自行打印合格证,我院不再单独寄发;

  2.专业考试合格的考生,按照所在省(自治区、直辖市)艺术类招生考试有关规定,在高考所在地报名,参加全国普通高等学校统一文化课考试,新疆考生报考我院艺术类专业时须在本科提前批A段中填报志愿;

  3.特困学生可按照国家有关规定申请国家助学贷款。具体规定可咨询我院学生处,电话0991-2558207;

  4.考生在参加文化课考试时,外语语种不限,但进校后我院只提供英语教学,考生自行斟酌;

  5.新生入学进行体检,对患有疾病的新生,经学院指定医疗单位诊断不宜在校学习,但短期治疗可达到国家规定的入学体检标准者,经学院批准暂不予注册,保留入学资格一年;

  6.新生入校后,将在三个月内进行专业复查测试,对复查结果不合格(含在复查期内违反我校学生管理相关规定的)及在高考报名、考试、体检等环节中以弄虚作假的手段取得录取资格的新生,我院将区别情况,予以处理,直至取消其入学资格;

  7.我院使用国家通用语言文字授课。新疆“民语言”、“双语班”考生,被我院录取入校后,我院将进行汉语水平等级测试(MHK),汉语水平达到我院进入专业学习标准的学生可免于预科学习,达不到标准者需进行预科学习;

  8.报考我院的新疆生源考生,不得在我院外省考点参加考试,只能在疆内所设考点中,限选一个考点参加考试;我院疆内各考点亦不接受外省考生考试(作曲与作曲技术理论专业除外),否则成绩均视为无效;

  9.本校招生信息均以本简章和学院招生网站上公布的信息为准,对非本院网站及宣传材料公布的新疆艺术学院招生信息,我院将不承担任何法律责任;

  10.凡未尽事宜参照国家相关规定执行。

  七、学费(如有变动,根据当年物价标准执行)

  艺术类本科:6000元/年 (预科4500元/年)

  普通类本科:3200元/年

  艺术类专科:5500元/年 (预科3500元/年)

  八、其他

  (一)声明:

  1.我校不举办任何形式的艺术类专业考试考前辅导班,不允许任何单位或个人以学校名义举办考前辅导班;

  2.我校没有委托任何中介机构或个人代理我校进行招生录取工作;

  3.在专业考试和录取过程中除规定的报名考试费外不收取任何形式的赞助费或其他费用;

  4.对以学校名义举办考前辅导班或进行招生录取工作的中介机构或个人,我校将依法追究其法律责任。

  (二)联系方式:

  1.招生咨询电话:0991-2554104

  2.各教学单位咨询电话:

  音乐系(0991-2555723)美术系(0991-2567713)设计系(0991-2552715)舞蹈系(0991-2551001)戏剧影视系(0991-2552657)

  传媒系(0991-2552423)文化艺术系(0991-2560837)高职学院:(0991-7533280)

  3.监督举报电话:新疆艺术学院纪检委(0991-2565907)

  4.学院地址:乌鲁木齐市团结路734号 邮编:830049

  5.学院网址:www.xjart.edu.cn

  6.招办微信公众号:新艺招生就业处

新疆艺术学院2018年普通本科(含大专)招生简章

2022-06-21 19:41:40

  新疆艺术学院位于享有“歌舞之乡”和“丹青之乡”美誉的新疆维吾尔自治区首府——乌鲁木齐市,是教育部确定的30所独立设置的本科艺术院校,是全国七所省(区)属综合性艺术院校之一,也是西北地区唯一的地方特点显著、民族特色浓郁、人才培养特色鲜明的综合性高等艺术学府。学院目前拥有团结路东校区(本部)、西校区和金桥校区,校园占地总面积958亩。教学单位有音乐系、美术系、设计系、舞蹈系、戏剧影视系、传媒系、文化艺术系、语言文化系(预科部)、马克思主义学院(思想政治理论教研部)、成人继续教育学院、高等职业学院和附属中等艺术学校。有硕士研究生、普通本科、专科、中专等办学层次,各类在校生7128人。学院师资力量雄厚,现有教职员工627人,其中具有副教授职称以上97人,有2个自治区重点学科,4个一级学科硕士授权点,1个专业硕士授权点(6个研究领域、18个研究方向)。学院目前有艺术学、文学、管理学、教育学等 4 个学科门类;有音乐与舞蹈学、戏剧与影视学、新闻传播学、美术学、设计学、工商管理、公共管理、教育学等8个一级学科;普通本科设有30个专业,其中有2个自治区重点专业,有1个国家级特色专业建设点,1个自治区重点产业紧缺人才专业, 2个自治区级实验教学示范中心,普通专科设有2个专业。学院设有文化艺术发展研究中心、非物质文化遗产研究传承中心和其他7个“研究创作中心”(音乐、舞蹈、美术、设计、传媒、戏剧影视、文化艺术等),另有丝绸之路艺术研究所等3个艺术研究机构、4个艺术专业演出团、2个美术馆、91个校外实习实践基地等创新艺术人才培养平台。在2007年教育部本科教学工作水平评估中被评为优秀;2013年成为硕士学位授权单位。50多年来累计为国家培养各类艺术人才逾万名,就业率一直在90%左右,位居自治区普通高校前列。近年来,相继与美国、俄罗斯、韩国、日本、法国、泰国、哈萨克斯坦、吉尔吉斯斯坦、乌兹别克斯坦等国家及我国港澳台地区的多所大学和文化艺术单位建立了友好交流关系,同时,我院与中央音乐学院、中央美术学院、中国传媒大学建立了对口支援关系,并与全国6所综合性艺术高校及多所音乐、美术、舞蹈、戏剧院校保持定期交流与合作,为新疆乃至全国文化艺术事业发展繁荣做出了积极贡献。

  多年来,学院在教学与艺术实践方面取得了丰硕成果:在中国文化艺术政府奖——文华艺术院校奖,全国大学生艺术展,全国大学生校园戏剧节,中国国际动漫配音大赛,全国舞蹈大赛,全国声乐、美术、摄影大赛,全国少数民族器乐等赛事中获得多项大奖。涌现出了一批有影响力的师生代表。

  学院始终坚持全面贯彻党的教育方针,确立“以质量求生存,以特色求发展”的办学理念,以推进文化创新、服务经济社会发展需要和促进民族文化繁荣进步为己任,以教育教学出人才、艺术研究出成果、创作表演出精品、服务社会重示范,为繁荣自治区文化艺术事业、推进精神文明建设、扩大新疆的对外影响做出了积极贡献,已成为新疆文化艺术人才培养的主力军、“丝绸之路”文化传播使者和“天山脚下”艺术家的摇篮。

  一、培养目标及招生范围

  面向全国招生。培养德、智、体、美全面发展,适应经济社会发展需要的艺术创作、理论研究、表演、教学等专业艺术人才。

  二、报考条件及报名要求

  (一)报考条件

  1.符合教育部发布的普通高等学校2018年招生工作规定中的报名条件。

  2.按照教育部《关于做好2018年普通高等学校部分特殊类型招生工作的通知》精神,我院艺术类本科招生按照“独立设置本科艺术院校本科艺术类专业招生办法”执行。

  3.专业报考条件请具体查看专业备注。

  (二)报名要求

  1.报考普通本、专科艺术类专业的考生应持有所在省教育考试院(或省级招办)颁发的2018年普通高考艺术类测试准考证(艺考证),各省艺术类专业统考所涉及专业需持有相应专业省级测试合格证。各省统考所涉及专业未取得本科合格证者,校考成绩无效。

  2.我院2018年专业招生考试均采取网上报名方式,网上报名网址可登陆新疆艺术学院官网http://www.xjart.edu.cn,选择“招生就业”-“本专科生招生”-“校考网络报名平台”进行注册报名,或者直接登陆“艺术升”网络报名平台http://www.artstudent.cn进行注册报名。

  3.甘肃、湖南、湖北、河北、山东、江苏、安徽省教育考试院要求本省考生只能在其指定网站报名,此类情况遵照各省教育考试院要求执行。

  4.报考我院普通本科艺术类各专业的考生均须参加我院组织的专业考试,取得专业考试合格证后,参加全国普通高考。(舞蹈教育大专专业,外省考生需取得舞蹈类省级专业统考合格证,新疆籍考生需参加我院组织的舞蹈类专业考试)

  5.考生不允许跨系兼报专业,只允许在系内所涉及专业兼报(美术类,设计类按大类报名,在能兼顾考试的情况下,允许美术、设计类考生跨系兼报)。

  6.考生进行网上报名前,请务必认真阅读《新疆艺术学院2018年普通本科(含大专)招生简章》,了解报考信息及网上报名说明。未按要求报名,误填、错填报考信息或填报虚假信息,未完成网上缴费,未在规定时间内打印准考证者,将不能参加专业考试。

  三、报考时间、地点

  (一)采用我院“艺术升”网上报名系统报考的省份

  1. 新疆各考点报考时间、地点

    11.jpg

  2.内地各省报考时间、地点(我院艺术升网报系统)

22.jpg

  网上报名与缴费流程:

  1.考生登陆新疆艺术学院官网http://www.xjart.edu.cn,选择“招生就业”-“本专科生招生”-“校考网络报名平台”进行注册报名,或者直接登陆“艺术升”网络报名平台http://www.artstudent.cn进行注册报名。

  2.考生登录,填写考生基本信息。(凡不按简章要求报名、误填、错填网报信息、填报虚假信息者,将不能参加专业考试。)

  3.网上审核,上传身份证、艺考证等相关材料。各省艺术类专业统考涉及专业需上传相应专业统考合格证,统考未涉及专业需上传艺考证图片等(此功能由第三方服务公司收取技术服务费30元/生)

  4.报考专业及缴费(选择新疆艺术学院,再选择院校下设考点及专业进行报考,最后提交报考专业并缴费。)除校本部考点外,其它考点均采用初复试合并一试,费用一并收取。校本部考点取得复试资格的考生,请于复试前登录网络报名平台,选择复试缴费,完成复试缴费后,方可参加复试,如未缴费,成绩无效。)

  5.打印准考证(进入打印准考证菜单后先进行在线确认获取准考证号,确认取号成功后可打印准考证)。

  6.报考过程中,考生要仔细填写并认真核对个人信息,缴费成功后,不能更改和退费。

  (二)采用各省报名系统报考的省份

33.jpg


  四、本科层次各专业考试科目

44.jpg

  注:新疆民语言学生另预科一年

  1.凡报考我院作曲与作曲技术理论专业的考生,只能在我校本部考点参加考试;报考其余专业的考生,如生源地所在省份设有考点,则不允许跨省参加考试(含新疆考生);如所在省份未设考点,所有专业考生可前往四川考点参加考试(宁夏考生可前往甘肃考点报考),美术、设计和编导类专业还可前往陕西、广西考点参加考试,其余考点一律不接收外省考生考试。未按上述规定参加考试者,成绩视为无效。

  2.我院2018年音乐表演专业只招收以下所列种类,凡未列出的种类该年不接受报考,具体如下:

  (1)声乐类:美声唱法、民族唱法;

  (2)键盘类:钢琴、手风琴;

  (3)民乐类:二胡、琵琶、古筝、扬琴、竹笛、唢呐、热瓦普、低音热瓦普、艾捷克、中音艾捷克、弹拨尔、胡西塔尔、萨塔尔、手鼓、卡龙、冬不拉、马头琴、库姆孜、都塔尔;

  (4)管弦乐类:长笛、单簧管、双簧管、大管、萨克斯、小号、圆号、长号、大号、打击乐类、竖琴、小提琴、中提琴、大提琴、低音提琴;

  (5)现代音乐类:流行演唱、电吉他、电贝司、流行萨克斯、架子鼓、流行键盘、电子双排键;

  (6)特色专业方向:木卡姆演唱。

  3.新疆双语班考生参加专业考试均采用国家通用语言文字考试。

  4.具体考试流程根据各省考试院相关政策执行。

  五、艺术类本、专科专业录取方法

  1.本科各专业及同一专业不同方向,因考核内容和录取方法不同分为三类。所有本科专业(含方向)考生需取得我院承认的专业考试合格证,高考文化成绩达到我院相应专业录取最低控制分数线的前提下,按照不同专业(含方向)确定不同录取原则:

  第一类:达到上述前提后,按高考文化成绩,从高分到低分择优录取的专业有:美术学(美术史论)、音乐学(音乐史论)、舞蹈学(舞蹈史论)、广播电视编导、戏剧影视文学、摄影、影视摄影与制作。

  第二类:达到上述前提后,按专业成绩,从高分到低分择优录取的专业有:音乐表演、音乐学(木卡姆与麦西来甫研究)、表演、舞蹈表演、舞蹈学(舞蹈教育方向)、舞蹈学(群众舞蹈文化教育方向)、舞蹈编导。(注:音乐表演专业,按照专业小方向成绩择优录取)

  第三类:达到上述前提后,按照专业成绩与高考文化成绩各占50%比例的综合成绩,择优录取的专业有:动画、美术学(美术教育)、绘画、雕塑、视觉传达设计、环境设计、产品设计、服装与服饰设计、数字媒体艺术、音乐学(音乐教育)、作曲与作曲技术理论、录音艺术、艺术与科技、戏剧影视美术设计、播音与主持艺术。

  公式:综合分=专业成绩×系数×50%+文化课成绩×50%;系数=高考文化课满分/我院专业考试满分,(高考文化课满分以本省教育考试院规定高考满分为准);

  例:以高考满分750分为例,考生文化课满分为750分,我院专业考试满分为200分。系数=750/200=3.75;(高考成绩满分不为750分的以此类推)

  2.大专各专业考生在高考文化成绩达到省级艺术类大专录取最低控制分数线的前提下:视觉传播设计与制作专业考生需参加美术类省级统考,并取得专业统考合格证;舞蹈教育专业外省考生需参加舞蹈类省级统考,并取得专业统考合格证,新疆籍考生需参加我院组织的舞蹈类专业考试,并取得专业考试合格证;达到上述前提后,按照文化成绩从高到低择优录取。

  六、有关说明

  1.考生于2018年4月20日后,登录我院本科招生网查询专业考试成绩,并按系统提示,自行打印合格证,我院不再单独寄发;

  2.专业考试合格的考生,按照所在省(自治区、直辖市)艺术类招生考试有关规定,在高考所在地报名,参加全国普通高等学校统一文化课考试,新疆考生报考我院艺术类专业时须在本科提前批A段中填报志愿;

  3.特困学生可按照国家有关规定申请国家助学贷款。具体规定可咨询我院学生处,电话0991-2558207;

  4.考生在参加文化课考试时,外语语种不限,但进校后我院只提供英语教学,考生自行斟酌;

  5.新生入学进行体检,对患有疾病的新生,经学院指定医疗单位诊断不宜在校学习,但短期治疗可达到国家规定的入学体检标准者,经学院批准暂不予注册,保留入学资格一年;

  6.新生入校后,将在三个月内进行专业复查测试,对复查结果不合格(含在复查期内违反我校学生管理相关规定的)及在高考报名、考试、体检等环节中以弄虚作假的手段取得录取资格的新生,我院将区别情况,予以处理,直至取消其入学资格;

  7.我院使用国家通用语言文字授课。新疆“民语言”、“双语班”考生,被我院录取入校后,我院将进行汉语水平等级测试(MHK),汉语水平达到我院进入专业学习标准的学生可免于预科学习,达不到标准者需进行预科学习;

  8.报考我院的新疆生源考生,不得在我院外省考点参加考试,只能在疆内所设考点中,限选一个考点参加考试;我院疆内各考点亦不接受外省考生考试(作曲与作曲技术理论专业除外),否则成绩均视为无效;

  9.本校招生信息均以本简章和学院招生网站上公布的信息为准,对非本院网站及宣传材料公布的新疆艺术学院招生信息,我院将不承担任何法律责任;

  10.凡未尽事宜参照国家相关规定执行。

  七、学费(如有变动,根据当年物价标准执行)

  艺术类本科:6000元/年 (预科4500元/年)

  普通类本科:3200元/年

  艺术类专科:5500元/年 (预科3500元/年)

  八、其他

  (一)声明:

  1.我校不举办任何形式的艺术类专业考试考前辅导班,不允许任何单位或个人以学校名义举办考前辅导班;

  2.我校没有委托任何中介机构或个人代理我校进行招生录取工作;

  3.在专业考试和录取过程中除规定的报名考试费外不收取任何形式的赞助费或其他费用;

  4.对以学校名义举办考前辅导班或进行招生录取工作的中介机构或个人,我校将依法追究其法律责任。

  (二)联系方式:

  1.招生咨询电话:0991-2554104

  2.各教学单位咨询电话:

  音乐系(0991-2555723)美术系(0991-2567713)设计系(0991-2552715)舞蹈系(0991-2551001)戏剧影视系(0991-2552657)

  传媒系(0991-2552423)文化艺术系(0991-2560837)高职学院:(0991-7533280)

  3.监督举报电话:新疆艺术学院纪检委(0991-2565907)

  4.学院地址:乌鲁木齐市团结路734号 邮编:830049

  5.学院网址:www.xjart.edu.cn

  6.招办微信公众号:新艺招生就业处